校章
北海道留寿都高等学校
Hokkaido Rusutsu High School
MENU
ホーム
Home
学校紹介
About
校長メッセージ
学校の沿革
施設紹介・校内案内図
校章・校歌
学校だより・広報
アクセスガイド
安全管理
コース
Course
国際農業コース
農業福祉コース
留寿都高校 A to Z
進路
Career
学校生活
School Life
年間行事紹介 年間・月別行事予定
制服紹介
部・局紹介
生徒心得
寮生活
Dormitory Life
寮生活について
寮の生活・費用など
アクセス
Access
HOME
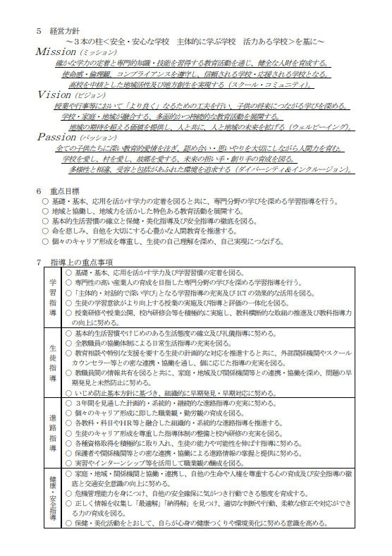
教育:教育目標
教育目標
令和8年度学校教育目標
令和8年度学校経営グランドデザイン
PAEG TOP